Teste

teste

sábado, 3 de outubro de 2009

Será o sistema de saúde cubano melhor que este?

Sistema de assistência na doença nos Estados Unidos: será assim? Aceitam-se contribuições.

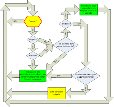
Clicar para ver melhor

Actualização:
Nota-1: Por "tem bens?" entendo bens significativos, não me refiro às cuecas. Por bens, incluo a própria casa que, concedo, sendo humilde, deverá poder ficar fora da confusão. No entanto, em todos os filmes que vi sobre o assunto as pessoas que se queixavam que teriam que rifar a casa para se poderem tratar tinham casas 10x melhores que a minha.

9 comentários:

Diogo disse...

É precisamente assim meu caro dentuça. Há 50 milhões de americanos sem seguro de saúde. Que se fodam – diz o tio Sam.

Anónimo disse...

Contribuição nº1

O canto superior direito do gráfico é pura aldrabice.

Contribuição nº2

O lado direito do gráfico é meia aldrabice, pretende camuflar que em 90% dos casos os 'bens' se limitam à própria casa.

Escolhes uma insuficienciazita renal+casa ou um pack para hemodiálise+abrigo na ponte?

És tu quem decide, lá para a Europa e vizinhos do norte é que te tratam como se não tivesses vontade própria. Nós aqui consideramos-te um ser livre e capaz de escolhas responsáveis.

RioDoiro disse...

ML,

Tem nota no corpo do artigo.

Quanto ao resto, só quando tiver banda (internet) que me permita apontar-lhe coisas.

Unknown disse...

A blogger cubana Yoani Sánchez, explica bem estes mitos que passam como paizinhos quentes na nossa comunicação.

Geração Y

Estas são declarações dela à Revista brasileira "Veja":

Veja: A expectativa de vida realmente aumentou?

YS: É uma estatística oficial, sem comprovação, que não resistiria a um questionamento mínimo feito por uma imprensa livre. Pelo que vejo nas ruas, é difícil acreditar que os cubanos possam sobreviver tantos anos. Os idosos estão em estado deplorável. Há uma avalanche de dados que poderiam ilustrar o que digo, mas estes nunca são divulgados. Jamais fomos informados sobre o número de pessoas que fogem da ilha a cada ano. Ninguém sabe qual é o índice de abortos, talvez o mais alto da América Latina. Os divórcios são inúmeros, motivados pelas carências habitacionais. Como há cinquenta anos quase não se constroem casas, é normal que três gerações de cubanos dividam uma mesma residência, o que acaba com a privacidade de qualquer casal. Também nunca se falou do número de suicídios, um dos mais altos do mundo.

Veja: Cuba tem mesmo uma medicina avançada?

YS: O país construiu hospitais e formou médicos de boa qualidade na época em que recebia petróleo e subsídios soviéticos. Com o fim da União Soviética, tudo isso acabou. O salário mensal de um cirurgião não passa de 60 reais. A profissão de médico é hoje a que menos pode garantir uma vida decente e cômoda. A carência nos hospitais é trágica. Quando um doente é internado, todos os seus familiares migram para o hospital. Precisam levar tudo: roupa de cama, ventilador, balde para dar banho no paciente e descarregar a privada, travesseiro, toalha, desinfetante para limpar o banheiro e inseticida para as baratas. Eles não devem esquecer também os remédios, a gaze, o algodão e, dependendo do caso, a agulha e o fio de sutura.


Comentário: Bem pode o Michael Moore dizer o contrário, que quando necessita, não é lá que vai trata-se...

Unknown disse...

paizinhos?
Pães, porra!

o holandês voador disse...

Não sei se o sistema de saúde cubano é melhor do que o americano, mas, de acordo com OMS, o sistema nacional de saúde português já é melhor do que o sistema americano. De acordo com o "ranking" daquela organização internacional, o sistema português ocupa o 14º lugar e o dos EUA o 37º lugar na lista mundial. Também a correspondente da "Time" em Lisboa, dizia em artigo recente, publicado naquele magazine, que "os americanos tinham muito a aprender com um pequeno e pobre país, onde existe um sistema de saúde funcional e acessível a generalidade da população que não paga praticamente nada para ser atendido em boas condições".
Também não sei se o Michael Moore se trata nos EUA, mas de acordo com o seu filme "Sicko", um segurado na América pode ter de decidir entre pagar mais dinheiro do que o "plafond" do seguro ou ficar sem um dos dois dedos decepados. A segunda operação não estava (no exemplo do filme) coberta pelo seguro...

RioDoiro disse...

http://www.sweden.gov.se/sb/d/2950

Anónimo disse...

Contribuição nº3

A aldrabice do quadro continua intacta.

Tem seguro > Não > Tem dinheiro para pagar tratamento > Não > Tem bens? > Não > Tratamento pelo estado em hospital púbico ou privado
= pura e simplesmente falso.

Nem vou dar-me ao trabalho de dizer porquê, está em qq relatório, memorando, recomendação, diário de bordo e onde quer que se fale de saúde.

As casas são dez vezes melhores do que a sua porque todas as casas parecem dez vezes melhores do que a sua. Têm espaço, relvado à frente e atrás, porch, dois pisos, etc, etc, porque o terreno e os materiais são muito mais acessíveis do que os da sua casa e uma boa parte pode ser feito por si, se estiver para isso. Se tiver dinheiro, as paredes exteriores podem ser de madeira, se não tiver, as paredes exteriores são de material plástico a imitar ripas e as paredes interiores de pladur simples, sem insonorização. Não se nota, se tratar bem do jardim e mantiver a fachada limpa e arranjada, tudo parece igual nas fotos e à distância.
Se precisar de mais um quarto, não necessita de mudar de casa nem de perder dinheiro com a troca, basta encomendar um kit, desmontar uma parede e colar lá o novo compartimento. A TV ensina como se faz. As canalizações e fios eléctricos correm simplesmente na caixa-de-ar entre as paredes interiores e exteriores, sem a complexidade e despesa com tijolos, cimento, estuque. Se ainda assim o dinheiro não for muito, em vez da banheira da casa de banho ou da bancada da cozinha pode aplicar um kit de parede com tudo incorporado.

Além disso e principalmente, as casas que tem visto nos filmes e que eu tb vejo não são dos pobres que ficaram fora da cobertura pública, mas sim daqueles cujo prémio de seguro privado não é suficiente para cobrir as despesas. E esses até podem ganhar bem, ter um bom nível de vida e uma boa casa, só que tiveram o azar de as despesas ultrapassarem o plafond e têm que se resignar a perder tudo. Há gente que de repente passa directamente de uma vida confortável à pobreza por causa de doenças caras (tumores, corações, rins, tetraplagias, fígados, transplantes, incapacidades várias) ou que exigem tratamentos caros e prolongados. Porque as regras para os que se candidatam à cobertura do estado são de outra ordem e não passam sequer pela hipótese de ‘a casa ou a vida’, as casas são sempre respeitadas, mas sim de desemprego de curta ou longa data, de rendimento mensal face ao limiar da pobreza e, pasme-se, ter ou não filhos. Se não tem ou os que tem já não estão a seu cargo, não há nada para ninguém, mesmo que o rendimento seja muito abaixo do limiar da pobreza.

Por isso o gráfico é uma aldrabice pegada, deixa pura e simplesmente de fora uns bons milhões de pobres que vivem no limbo e que, façam o que fizerem, nunca terão direito a tratamento, porque segundo os critérios não são elegíveis e tb não têm casa para vender. Estima-se que 2/3 dos adultos pobres não têm para onde se virar.

Resta-lhes terem a sorte de habitar num dos poucos estados em que as autoridades públicas pensam que a solidariedade e coesão social ainda são valores a respeitar e se dedicam à contabilidade criativa para retirar uns dólares aqui e ali ao plafond de que dispõem.

jsimoes.wordpress.com disse...

É mais ou menos assim. Mas o tratamento público é só feito quando o paciente está nas últimas pelo que é ineficiente e caro.

Uma vez foi internado de urgência nos EEUU com um problema relativamente pouco grave mas doloroso (pedra no rim).

Tinha um excelente seguro (aliás tinha 2, coisas de andar em serviço).

Fui atendido com rapidez e eficiência. MAS como o hospital tinha medo de processos em tribunal esperei horas até virem todas as análises perdidas e tive de assinar declarações (cuja validade legal me parece duvidosa, porque eu - a gritar de dores - ia assinar tudo).

Resumindo 3 horas de dor, bem tratado, preço cerca de 250 contos se transferido para valores de hoje (que o seguro pagou).

Anos mais tarde repeti em Portugal. Duas horas de dor à espera, bem tratado, preço insignificante.

José Simões